
Descrição Detalhada do Produto
| Velocidade da etiqueta: | 20-200 unidades / min (dependendo do comprimento do rótulo e da espessura da garrafa) | Objeto de etiqueta espessa: | 20-200mm |
|---|---|---|---|
| Altura do objeto: | 30-200mm | Altura da etiqueta: | 15-110 mm |
| Comprimento da etiqueta: | 25-300mm | Diâmetro interno do rolo de etiqueta: | 76 mm |
| Diâmetro externo do rolo de etiqueta: | 300mm | Fonte de energia: | 220V 50 / 60HZ 0,75KW Monofásico |
| Peso da máquina: | 150kg | Tamanho da máquina: | 1600 (L) * 550 (W) * 1600 (A) mm |
| Palavra-chave: | Aplicador de etiqueta de superfície plana | Modelo 1: | HAP200 |
| Modelo 2: | HAP300 |
Máquina aplicadora automática de etiqueta de superfície plana, máquina automática de rotulagem lateral e superior em aço inoxidável SUS304 econômica
Inscrição:
A máquina aplicadora automática de etiquetas de superfície plana, máquina de etiquetagem automática de topo e lateral de aço inoxidável SUS304 econômica é aplicável para todos os tipos de objetos planos, como alimentos, produtos químicos, farmacêuticos, cosméticos, artigos de papelaria, discos de CD, papelão, caixa e várias chaleiras de óleo, etc. Esta economia A etiquetadora automática superior e lateral é para etiquetagem plana. A máquina de etiquetagem automática econômica superior e lateral é adequada para:

Recursos:
- O corpo principal é feito de aço inoxidável SUS304 e liga de alumínio de alta qualidade.
- O cabeçote de etiquetagem é acionado por um avançado motor de passo importado do Japão.
- Todo o olho mágico é um detector fotográfico avançado feito no Japão.
- O sistema de controle PLC é equipado com interface humana, incluindo 60 grupos de unidade de memória.
- A posição e a altura da etiqueta são ajustáveis.
- A altura de transporte pode ser ajustada pela altura da linha de produção.
- Ser capaz de se conectar com o transportador e a linha de produção
- Monitor de etiqueta transparente para opção.
Figura de aparência:

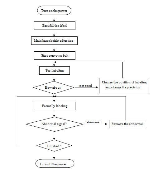
Fluxograma operacional:

Diagrama de circuito:

Embalagem e envio:
1. Porta:Xangai
2. Detalhes da embalagem:embalagem de exportação de caixa de madeira
3. Detalhes de entrega:Normalmente 12-15 dias após o recebimento do pagamento
PERGUNTAS FREQUENTES:
1) .Label mostra ereto go ffer
Motivo: a velocidade de saída da rotulagem é muito alta ou a velocidade da linha de montagem é muito baixa
Soluções: diminua a velocidade de saída do rótulo ou acelere a velocidade da linha de montagem (velocidade de movimentação da garrafa).
2) .label mostra goffer cheio de lixo
Razão:
① a placa do arado não é plana;
②a borda destacável não está paralela à tampa da garrafa;
③ o rótulo foi pressionado muito leve
Soluções:
① mude uma placa de arado,
②ajustar para fazer com que a borda descolada da placa fique paralela à tampa da garrafa,
③impactar a correia da etiqueta de maneira adequada.
Tag: aplicador de etiqueta plana, máquina de etiquetar caixa









